十九、知识产权和标准化
1,知识产权
是指公民、法人、非法人单位对自己的创造性智力成果和其他科技成果依法享有的民事权。
包含著作权、专利权、商标权、商业秘密权、植物新品种权、集成电路布图设计权和地理标志权等。
特点:
无体性:知识产权的对象是没有具体形体,是智力创造成果,是一种抽象的财富。
专有性:指除权利人同意或法律规定外,权利人以外的任何人不得享有或使用该项权利。
地域性:指知识产权只在授予其权利的国家或确认其权利的国家产生,并且只能在该国范国内受法律保护,而其他国家则不受保护。
时间性:仅在法律规定的期限内受到保护,一旦超过期限,权利自行消灭,相关知识产品即成为整个社会的共同财富,为全人类所共同使用。
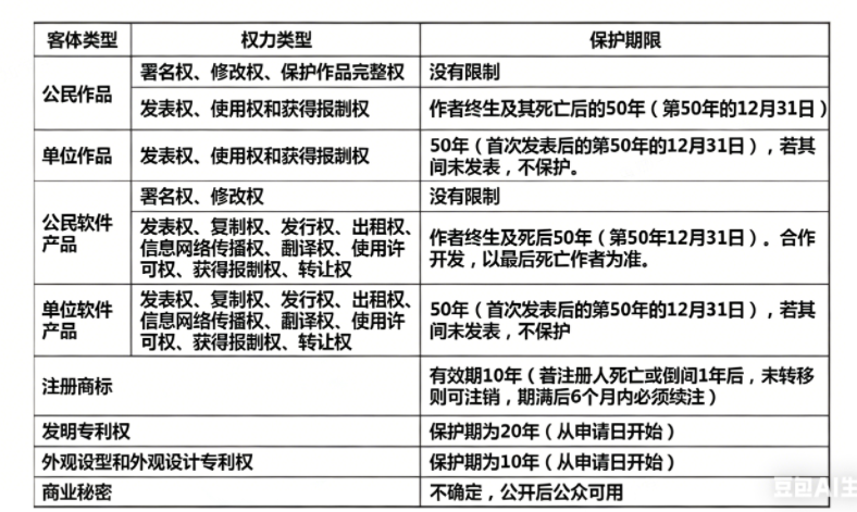
2,知识产权具有地域限制,保护期限各种情况:

3,知识产权人的确定-职务:

4,知识产权人的确定-委托作品:
单位和委托的区别在于,当合同中未规定著作权的归属时,著作权默认归于单位,而委托创作中,著作权默认归属于创作方个人

5,侵权判定
中国公民、法人或者其他组织的作品,不论是否发表,都享有著作权。
开发软件所用的思想、处理过程、操作方法或者数学概念不受保护。
著作权法不适用于下列情形:法律、法规、国家机关的决议、决定、命令和其他具有立法、行政、司法性质的文件,及其官方正式译文;时事新
闻;历法、通用数表、通用表格和公式。

6,标准划分
根据标准制定机构和适用范围的不同,可分为国际标准,国家标准,行业标准,区域/地方标准和企业标准。
国际标准:是指国际标准化组织(ISO)、国际电工委员会(IEC)和国际电信联盟(TU)制定的标准,以及国际标准化组织确认并公布的其他国际组织制定的标准。国际标准在世界范围内统一使用,提供各国参考。
国家标准:是指由国家标准化主管机构制定或批准发布,在全国范国内统一适用的标准。比如:GB---中华人民共和国国家标准;强制性国家标准代号为GB,推荐性国家标准代号为GB/T,国家标准指导性文件代号为GB/Z,国军标代号为GJB。
ANSI(AmericanNational StandardsInstitute)---美国国家标准协会标准;
行业标准:是由某个行业机构、团体等制定的,适用于基个特定行业业务领域的标准。比如:IEEE--美国电气电子工程师学会标准;GA---公共安全标准;YD---通信行业标准;
区域/地方标准:是由某一区域/地方内的标准化主管机构制定、批准发布的,适用于某个特定区域/地方的标准。比如:EN--欧洲标准;
企业标准 是企业范围内根据需要协调、统一的技术要求、管理要求和工作要求所制定的标准适用手本企业内部的标准。一般以Q字开头,比如Q/320101RER007-2012,其中320101代表地区,RER代表企业名称代号,007代表该企业该标准的序号,2012代表年号。
评论交流
欢迎留下你的想法